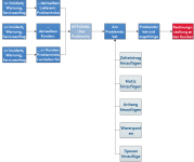
Workflow für Problem-Management
- Mehrere Incidents, Warnungen oder Serviceanfragen werden erstellt, die allem Anschein nach dieselbe Hauptursache haben. Siehe Mit Problem- und Incident-Tickets arbeiten.
- Markieren Sie eines davon als ein Problem oder erstellen Sie ein neues Problemticket und verbinden Sie alle Tickets mit derselben Hauptursache mit dem Problemticket. Siehe Menü „Tools“.
- Wenn alle Incidents mit demselben Lieferant verbunden sind, erstellen Sie das Problemticket für die Lieferantenfirma. Somit können Sie Kosten erfassen, die mit dem Lieferanten verbunden sind, und die Rentabilität des Lieferanten berechnen.
- Wenn alle Incidents mit demselben Kunden verbunden sind, erstellen Sie das Problemticket für die Kundenfirma.
- Wenn die Vorfälle mehreren Kunden zugeordnet sind, erstellen Sie das Problemticket für Ihre lokale Organisation.
- OPTIONAL: Planen Sie das Problemticket ein. Wenn Sie einen Termin mit Ihrem Kunden oder einem Anbieter vereinbaren müssen, um das Problem zu lösen (entweder telefonisch oder vor Ort), reservieren Sie ein Zeitfenster im Einsatzkalender. Siehe Servicetermine über eine Aufgabe oder ein Ticket erstellen und verwalten.
- Wenn die Lösung des Problems eine Änderung erfordert, können Sie optional den Workflow für Change Management verwenden, um den Change sowie die zugehörigen Problemtickets oder Incidents zu verwalten.
- Arbeiten Sie am Problemticket. Eine Beschreibung der Ticketseite finden Sie unter Die Ticketseite.
- Erfassen Sie die von Ihnen geleistete Arbeitszeit auf dem Ticket. Siehe Einen Ticketzeiteintrag hinzufügen.
- Fügen Sie neue Informationen in Bezug auf das Projektproblem als eine Notiz hinzu. Siehe Eine Notiz zu einer Aufgabe oder einem Ticket hinzufügen.
- Verknüpfen Sie Dokumente mit dem Ticket. Sie können externe Informationen wie beispielsweise Word-Dokumente, Bilder oder Tabellen in das Ticket hochladen oder im Ticket darauf verweisen. Siehe Anhänge hinzufügen und verwalten.
- Erfassen Sie abrechenbare und nicht abrechenbare Materialien, die Sie zum Lösen des Tickets verwenden. Siehe Einen Ticketwarenposten hinzufügen oder bearbeiten.
- Erfassen Sie Reisespesen, die dem Ticket zugewiesen sind. Siehe Spesen hinzufügen und bearbeiten.
- Schließen Sie das Problemticket und die zugehörigen Incidents ab. Siehe Mit Problem- und Incident-Tickets arbeiten.
- Senden Sie die Rechnungsstellung an den Kunden. Siehe Rechnungsstellung.
Tools, die Ticket-Workflows automatisieren oder verbessern
Die eingehende E-Mail-Verarbeitung automatisiert das Erstellen von Tickets, indem E-Mails in Tickets konvertiert werden. Dadurch kann außerdem der Status des Tickets aktualisiert, ein Zeiteintrag erstellt und die Abrechnungsrolle geändert werden. Siehe Eingehende E-Mail-Verarbeitung.
Mithilfe von Formularvorlagen können automatisch mehrere Felder auf der Ticketseite ausgefüllt werden. Indem Sie eine Formularvorlage verwenden, können Sie Ticketfelder auf die gleiche Weise wie beim manuellen Bearbeiten aktualisieren: Die enthaltenen Daten überschreiben alle vorherigen Ticketinhalte. Siehe Formularvorlagen.
Die Workflow Rule Engine von Autotask ist ein leistungsstarkes Automatisierungstool, das die Bedingungen von Elementen (Tickets, Opportunities usw.) kontinuierlich auswertet und Daten aktualisiert oder Benachrichtigungen sendet, wenn bestimmte Bedingungen erfüllt sind. Sie können diese Bedingungen und die daraus resultierenden Handlungen einrichten, indem Sie Workflow-Regeln erstellen.
Dann wird jedes Mal, wenn ein auslösendes Ereignis eintritt (zum Beispiel wenn ein Ticket bearbeitet wird), das entsprechende Objekt anhand aller zutreffender Workflow-Regeln evaluiert. Wenn es Übereinstimmungen für das Ereignis und die Bedingungen gibt, wird die Workflow-Regel ausgelöst, d. h., die in der Regel definierten Aktualisierungen, Aktionen und Benachrichtigungen werden automatisch ausgeführt.
Siehe Autotask Workflow-Regeln.
Benachrichtigungen sind E-Mail-Nachrichten, die in Autotask generiert und an Ressourcen, Kundenkontakte und andere gesendet werden, wenn bestimmte Ereignisse auftreten. Sie erleichtern die Übergabe unter zugewiesenen Mitarbeitern und helfen bei der Kommunikation des Ticketstatus an den Kunden. Siehe Benachrichtigungsmails.
In Autotask werden im Service Level-Management Service Level Agreements (SLAs) verwendet, um die Standards für die Leistungserbringung Ihrer Firma zu definieren und dann automatisch den Erfolg beim Erreichen dieser Standards zu messen. Siehe Einführung in das Service Level-Management.
Verwenden Sie Autotask-Umfragen, um festzustellen, wie zufrieden Kunden mit Ihrer Servicebereitstellung sind. Siehe Kundenumfragen verwalten.


